Instance Verification Kit (IVK)
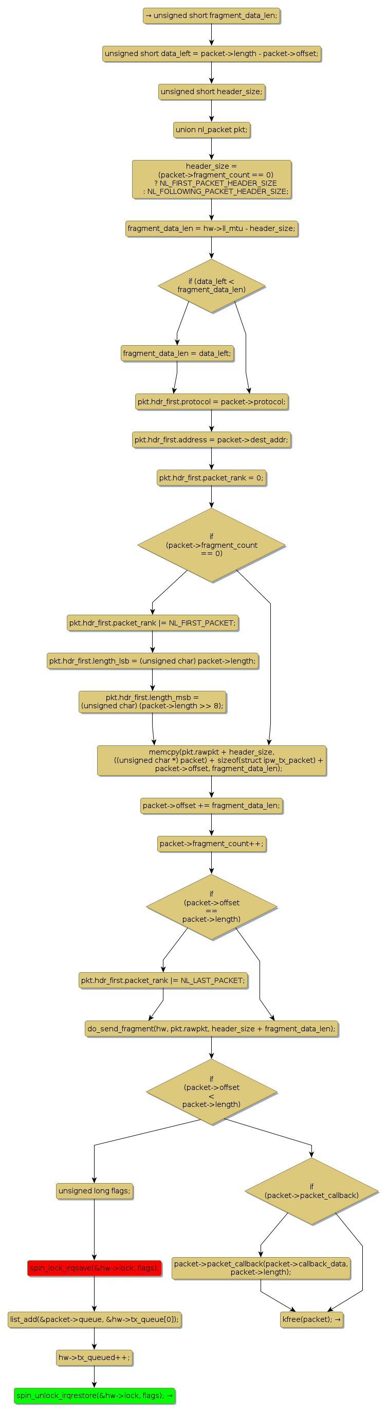
spin lock @ [13735+36+/linux-3.19-rc1/drivers/tty/ipwireless/hardware.c]
Instance Signature: lock
|
The Matching Pair Graph:
|
|
Function Name
|
Control Flow Graph (CFG)
|
Events Flow Graph (EFG)
|
Source Correspondence
|
|
do_send_packet
|
|
|
[12147+14+/linux-3.19-rc1/drivers/tty/ipwireless/hardware.c]
|